DOCUMENTS
antena_vertical_movil_40_mts.pdf
24to12_20a.jpg
antennas_for_low_power.pdf
awg_gauge.pdf
calcul_antenes_fil_llarg.pdf
calcul_bobines.pdf
canal_77.jpg
comunicacions nvis en la banda de hf.pdf
dipol_de_nadenenko.pdf
dipol_plegat_7mhz.pdf
frecuencias aereas en hf.pdf
frecuencias marina hf.pdf
hf aeronautica.pdf
hf de uso pirata.pdf
iaru-region-1-hf-band-plan.pdf
kgstv.pdf
lipo charger.pdf
max232-233.pdf
pla-de-bandes-iaru.pdf
puxing_cable_working.jpg
px777-es.pdf
reemissors-vhf-uhf.pdf
reg_paralel_7812.jpg
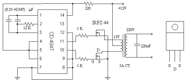
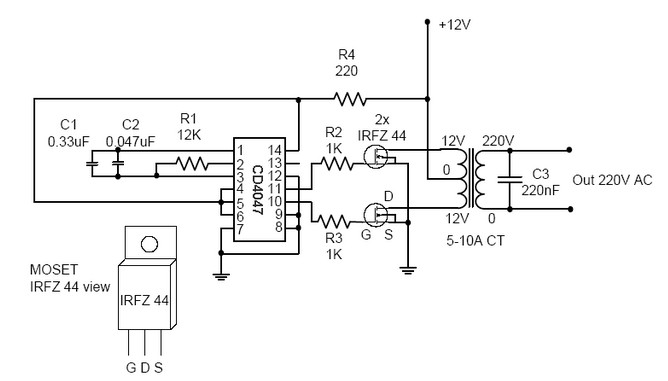
simple-12-220-ac-to-dc-inverter-circuit-mosfet-irfz44.jpg
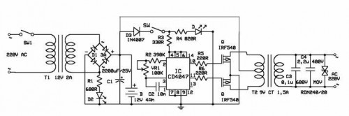
simple-mini-ups-using-cd4047-500x166.jpg
simple-powerfull-inverter.jpg